Реализация интеграции PLM и ERP-систем на примере программных продуктов Компас-3D и 1С: Предприятие (часть 1)
- Подробности
- Опубликовано: 31.03.2025 10:25
- Автор: Паньков Владислав Алексеевич
- Просмотров: 2825
Аннотация: в статье ведется разработка механизмов интеграции PLM и ERP-систем для обмена данными производственных изделий. В качестве прикладного программного обеспечения применяются Компас-3D и 1С: Предприятие, реализация ведется на базе каскадной модели внедрения информационных систем. Рассмотрены типовые способы интеграции ИТ-систем, представленные обменом файлов, применением API и баз данных, а также использованием систем класса ESB. Проведены первичный сбор и идентификация пользовательских и функциональных требований, предъявляемых к интеграции систем PLM и ERP.
Ключевые слова: интеграция с ERP, 1C ERP интеграция, бесшовная интеграция с 1С, SAP ERP интеграция, разработка 1С предприятие, 1С ERP разработки, среда разработки 1С предприятие, компас 3Д, компас 3D 1С, REST, XML, Python Json, ESB 1С.
Скачать: PDF (статья), PDF (выпуск №29).
Непрерывный обмен информацией и согласованное взаимодействие различных подразделений необходимы для повышения качества производственного процесса. Использование PLM-систем, интегрированных с корпоративной информационной системой предприятия, обеспечивает автоматизацию общих для всех бизнес-операций над продуктами и документами [1]. Гибкость, интегрируемость и масштабируемость PLM-систем являются распространенными требованиями к подобному классу программных продуктов. При разработке PLM-систем учитываются основные технико-программные возможности ИТ-архитектуры компании, в том числе СУБД.
Общее информационное пространство важно для предприятий, имеющих удаленные филиалы и представительства. Его создание обеспечивает единый источник правды для всех участников производственного процесса и способствует их согласованному взаимодействию. Формирование общего пространства для ресурсных предприятий, в основе которого лежит функционирование ERP-системы, немыслимо без интеграции с PLM-системой, дающей электронные трехмерные модели изделий, используемые на всех этапах подготовки и исполнения производства [2]. Все вышесказанное подчеркивает необходимость анализа, проектирования и разработки гибких механизмов, обеспечивающих интеграцию между различными классами программных систем.
1. Постановка задачи
Цель данной работы состоит в разработке инструмента интеграции подсистемы поддержки жизненного цикла изделия и ERP-системы на основе применения каскадной модели внедрения. Для достижения поставленной цели будут решаться такие задачи, как:
- анализ каскадной модели имплементации программных разработок;
- сбор требований к интеграции;
- описание бизнес-процессов в моделях AS-IS и TO-BE;
- моделирование данных в нотации UML Class Diagram, включая нормализацию таблиц баз данных до 3-й нормальной формы;
- формирование структуры интеграции;
- разработка механизмов интеграции между PLM-системой Компас-3D и корпоративной информационной системы на базе 1С: Предприятие с использованием языка программирования Python и библиотеки Flask.
2. Каскадная модель
Каскадная модель разработки – это процесс создания программного продукта, состоящий из последовательных к выполнению этапов работ: планирование, формирование требований, реализация, тестирование и поддержка (рис. 1). С точки зрения прогнозирования модель хороша тем, что обеспечивает прозрачность трудозатрат, сроков и стоимости работ для планирования и исполнения каждой фазы проекта [3]. Каскадный подход отлично зарекомендовал себя при имплементации ERP-систем, когда в самом начале проекта можно достаточно точно и полно сформулировать все требования к программному решению, являющиеся практически неизменными с течением времени.
Основным недостатком модели является то, что создание ИТ-системы чаще всего не укладывается в такую жесткую схему работы: постоянно возникает потребность в возврате к предыдущим этапам для уточнения и пересмотра ранее принятых решений. Кроме того, данная модель не позволяет оперативно реагировать на часто меняющиеся требования к программной системе, так как согласование результатов разработки с пользователями производится только в точках, планируемых после завершения каждого этапа, а общие требования к ИС зафиксированы в виде технического задания на все время проекта.
Рис. 1. Типовые этапы работ каскадной модели внедрения
Выбор каскадной модели разработки программных продуктов является уместным в контексте данной статьи, так как бизнес-требования, предъявляемые к интеграции систем PLM и ERP, практически неизменны и фиксированы на весь временной интервал реализации проекта.
3. Механизмы интеграции
Наряду с ERP и PLM-системами, существует широкий класс прочих программных продуктов, представленных ERP2, SRM, CRM, SCM, TMS и многими другими решениями. Изначально в стандарт ERP пытались включить все существующие классы приложений, чтобы получить единый монолитный продукт, покрывающий все потребности предприятия. Если бы подобное удалось реализовать, то вопрос интеграции ИТ-систем, вероятнее всего, был бы снят с повестки обсуждения. Однако этого не произошло, в результате чего сейчас работа любого предприятия сопряжена с наличием множества интегрированных программных решений.
Вопросам обеспечения интеграции посвящено множество литературных источников [1-2, 4], в настоящий момент можно выделить четыре типовые подхода для выстраивания взаимодействия между программными продуктами (табл. 1). Выбор того или иного механизма интеграции связан с множеством факторов, включающих отрасль, вид деятельности, регламенты информационной безопасности и численность ИТ-систем предприятия. К числу наиболее применяемых способов обмена данными относят интеграцию на основе подключения к базам данных и посредствам API, которыми мы так же воспользуемся в текущей работе.
Табл. 1. Механизмы интеграции ИТ-систем
| № | Механизм интеграции | Описание |
| 1 | Обмен данными через файлы, например, XML, REST, JSON, CSV, Excel, TXT и др. |
Система отправитель выгружает данные в файл, который передается в общедоступное место или систему получателя. Получатель загружает файл, обрабатывая полученные данные. |
| 2 | Через API, например, HTTP, Web-service | Системы обмениваются данными в режиме реального времени путем обращения к API. API представляет собой программную логику, реализованную на стороне отправителя/получателя, которую удаленно может вызвать получатель/отправитель для обмена информацией. |
| 3 | Прямое подключение к базам данных, например, PostgreSQL, MySQL, Microsoft SQL Server | Когда получатель и отправитель применяют совместимые базы данных, можно настроить прямое подключение к ним. |
| 4 | Через системы обмена сообщениями, например, ESB, Message Queue | Если компания использует множество ИТ-систем, удобным решением для обеспечения интеграции с ними является шина обмена данными или очередями сообщений. |
4. Сбор и анализ требований
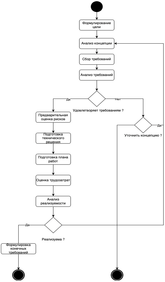
На начальных этапах проекта необходимо определить требования, предъявляемые к программному продукту. Как правило сбор и идентификация требований ведется на основе алгоритма, отображенного в виде блок-схемы на рис. 2 [5].
Рис. 2. Схема обработки требований
Требования можно классифицировать по видам: функциональные и не функциональные, бизнес и пользовательские и др. Остановимся на группировке потребностей на пользовательские требования и функциональные. Пользовательские требования – это потребности, предъявляемые к программной системе конечным пользователем. Пример формулирования требования: «Я как сотрудник отдела закупок, должен иметь возможность выгружать данные о поставщиках, заведенных в систему и привязанных к группе товарно-материальных ценностей» [6].
Напротив, функциональные требования – совокупность распоряжений, реализация которых обеспечивается разрабатываемой системой. Представляют собой постановку задачи разработчику. Пример функционального требования: «Система должна обеспечивать хранение данных поставщиков в таблицах баз данных и давать возможность их создания, редактирования, просмотра и удаления» [7].
Проведя интервью с ключевыми пользователями, были собраны их ожидания от разрабатываемой программной системы. Согласно рис. 1, собранные требования были проанализированы и преобразованы в формат пользовательских потребностей в разрезе бизнес-процессов, а также соотнесены с функциональными требованиями. Нижеприведенная табл. 2 содержит подготовленный и приоритизированный список требований, предъявляемых к системам ERP и PLM и представленных программными решениями 1С: Предприятие и Компас-3D соответственно.
Табл. 2. Реестр требований к программным системам
| № | Пользовательское требование | Система | Бизнес-процесс | Функциональное требование | Приоритет |
| 1 | Возможность выгрузки состава изделия | PLM | Подготовить данные изделия | Функция выгрузки отчетов по изделию | Высокий |
| 2 | Возможность выгрузки состояния изделия | PLM | Подготовить данные изделия | Функция выгрузки состояния изделия | Высокий |
| 3 | Возможность получения сведений по изделию и загрузки в корпоративную информационную систему | Разрабатываемое ПО, ERP | Получить данные изделия | Функция подключения к базе данных и получения отчетов из нее для целей ERP-системы | Высокий |
| 4 | Возможность установления ответственного по номеру изделия | Разрабатываемое ПО, ERP | Получить данные изделия | Функция уточнения владельца | Высокий |
| 5 | Возможность просмотра данных по изделию | ERP | Провести ревизию | Функция просмотра изделия | Высокий |
| 6 | Возможность подготовки изменений в данных изделия | PLM | Запросить изменения | Функция формирования списка изменений | Средний |
| 7 | Возможность группировки изменений изделия в единый запрос | PLM | Запросить изменения | Функция подготовки запроса изменений | Средний |
| 8 | Возможность отправки изменений изделия в виде запроса | Разрабатываемое ПО | Запросить изменения | Функция отправки запроса изменений | Средний |
| 9 | Возможность получения запроса изменений | ERP | Запросить изменения | Функция получения запросов изменений | Средний |
| 10 | Возможность формирования и отправки электронного письма для оповещения сотрудников о появлении нового/изменения существующего изделия | ERP | Провести информирование | Функция формирования и отправки оповещения | Низкий |
Детальное рассмотрение требований показало, что потребность №5 («Возможность просмотра данных по изделию») из таблицы выше уже реализована в существующей системе ERP на базе 1С: Предприятие, в то время как для всех остальных необходимы доработки как на стороне 1С-системы, так и Компас-3D. По итогам анализа и расстановки приоритетов потребностей можно приступать к последующей фазе проектирования. Ссылка на 2-ю часть статьи.
Литература
- Остроух А.В., Суркова Н.Е. Проектирование информационных систем. М.: Лань, 2019. – 164 с.
- Грекул В.И. Проектирование информационных систем. М.: Юрайт, 2023. – 385 с.
- Гудков Е.А., Деревнина А.М., Катасонова Н.С. Анализ каскадной, итерационной и спиралевидной моделей внедрения корпоративных информационных систем // Корпоративные информационные системы. – 2018. – №1. – с. 18-29. – URL: http://corpinfosys.ru/archive/issue-1/48-2018-1-models.
- Степанов Д.Ю. Способы интеграции данных корпоративных информационных систем // Естественные и технические науки. – 2014. – т.69, №1. – c.207-213. – URL: http://stepanovd.com/science/25-article-2014-5-integ.
- Демьянов Н.А. Требования к программному обеспечению: от подготовки до управления изменениями (часть 1) // Корпоративные информационные системы. – 2024. – №1 (25) – с. 16-22. – URL: https://corpinfosys.ru/archive/2024/issue-25/271-2024-25-requirements.
- Вигерс К., Битти Д. Разработка требований к программному обеспечению. – М.: Издательство Русская редакция, 2017. – 736 с.
- Washizaki H. Guide to the software engineering body of knowledge. Waseda University, IEEE Computer Society, 2024. – 413 p.
- Harrison R. TOGAF certified study guide. Van Haren Publishing, Zaltbommel, 2013. – 324 p.
- Степанов Д.Ю. Анализ, проектирование и разработка корпоративных информационных систем: теория и практика // Российский технологический журнал. – 2015. – т.8, №3. – c.227-238. – URL: http://stepanovd.com/science/31-article-2015-2-erpthpr.
- Свод знаний по управлению бизнес-процессами: BPM CBoK 4.0 / Бенедикт Т., Кирхмер М., Шарсиг М., Франц П., Саксена Р., Моррис Д., Хилти Д. – М.: Альпина Паблишер, 2024. – 504 с.
- Стивен Р. Основы проектирования баз данных. – М.: БХВ, 2025. – 768 с.
- Хрусталева Е.Ю. Технологии интеграции 1С: Предприятия 8.3. – М.: 1С-Паблишинг, 2020. – 498 с.
- Schwab I. Shaping the fourth industrial revolution. World Economic Forum, 2018, 289 p.
Выходные данные статьи
Паньков В.А. Реализация интеграции PLM и ERP-систем на примере программных продуктов Компас-3D и 1С: Предприятие (часть 1) // Корпоративные информационные системы. – 2025. – №1 (29) – с. 24-32. – URL: https://corpinfosys.ru/archive/2025/issue-29/305-2025-29-plmsystemintegration.
Об авторе
![]() |
Паньков Владислав Алексеевич – выпускник кафедры корпоративных информационных систем института информационных технологий РТУ МИРЭА. Тема выпускной квалификационной работы магистра «Средства интеграции подсистемы поддержки жизненного цикла изделия с корпоративной информационной системой предприятия». Электронная почта: Этот адрес электронной почты защищён от спам-ботов. У вас должен быть включен JavaScript для просмотра.. |
Статьи выпуска №29
- Модели внедрения ПО и дизайн-мышление при бизнес-неопределенности;
- Инвентаризация оборудования средствами Python, JavaScript и HTML (часть 1);
- О налогообложении расходов на покупку российского ПО и баз данных;
- Разработка интеграции между Компас-3D и 1С: Предприятие (часть 1);
- Low-code платформы и приложения.







