Разработка Telegram-бота для автоматизации процесса ремонтно-строительных работ (часть 1)
- Подробности
- Опубликовано: 09.03.2026 10:05
- Автор: Ариков Никита Федорович
- Просмотров: 30
Аннотация: в статье ведется разработка Telegram-бота, позволяющего автоматизировать бизнес-процесс заказа услуг ремонтно-строительных работ. На начальном этапе исследований собирались требования пользователей к будущему программному продукту. Используя собранные потребности, проводилась процедура выбора наиболее подходящего ПО среди таких решений как: Яндекс.Про, Битрикс24 и PlanRadar, по результатам которой сформулирован вывод о необходимости ведения собственной разработки. Дальнейшие активности велись, используя каскадную модель внедрения информационных систем.
Ключевые слова: ремонтные работы процесс, telegram бот, телеграм бот, анализ и приоритизация требований, карта бизнес процессов, построение карты бизнес процесса, узкие места процесса, модель сущность связь, проектирование данных, этапы проектирования данных, разработка в telegram, как сделать бота в телеграм, разработка ботов в телеграм, программа строительных работ.
Скачать: PDF (статья), PDF (выпуск №33).
В условиях динамичного развития строительной отрасли и роста требований к качеству обслуживания заказчиков, предприятия, занимающиеся ремонтно-строительными работами, сталкиваются с необходимостью оптимизации процессов управления заказами. Эффективная обработка заявок, контроль сроков выполнения работ, управление ресурсами и взаимодействие с клиентами являются ключевыми факторами успешной деятельности компании. Однако ручное ведение учёта, отсутствие автоматизированных инструментов планирования и сложности в координации между подразделениями зачастую приводят к задержкам, ошибкам и снижению уровня удовлетворённости клиентов.
Актуальность автоматизации обработки заказов на ремонтные и строительные работы обусловлена рядом факторов. Во-первых, традиционные методы управления заказами, основанные на бумажном документообороте или разрозненных электронных таблицах, не обеспечивают необходимой оперативности и прозрачности процессов. Во-вторых, отсутствие единой системы учёта затрудняет контроль выполнения работ, анализ загруженности сотрудников и распределение материалов, что негативно сказывается на экономической эффективности предприятия. В-третьих, современные клиенты ожидают быстрого оформления заказов, прозрачного отслеживания статусов и удобных каналов коммуникации, что требует внедрения цифровых решений.
1. Ключевой бизнес-процесс и сбор требований
Основным бизнес-процессом в сфере ремонтно-строительных работ является обработка заказа клиента, включающая несколько взаимосвязанных шагов:
- процесс начинается с регистрации заявки клиента. На этом этапе важно корректно зафиксировать требования заказчика, уточнить детали работ и оценить их стоимость;
- далее заявка передается менеджеру, который формирует техническое задание, рассчитывает смету и определяет потребность в материалах и рабочей силе;
- после согласования с клиентом заказ переходит в стадию планирования, где распределяются ресурсы, назначаются ответственные исполнители и устанавливаются сроки выполнения работ;
- на этапе исполнения заказа осуществляется контроль качества, отслеживание прогресса и взаимодействие с заказчиком;
- завершающей стадией является приёмка работ и формирование финансовой отчётности.
Традиционная организация этого процесса сталкивается с рядом существенных сложностей, связанных преимущественно с ручным характером обработки информации, что неизбежно приводит к ошибкам ввода и дублированию данных. Отсутствие единой информационной системы затрудняет оперативный контроль за ходом выполнения заказов и оптимальное распределение ресурсов, а недостаточная прозрачность процесса для клиентов негативно сказывается на уровне доверия и удовлетворенности сервисом.
Анализ практики работы строительных организаций показывает, что многие компании продолжают использовать неспециализированные инструменты управления, такие как табличные редакторы или универсальные учетные системы. Для автоматизации их деятельности необходимо сформулировать требования в разрезе упомянутых бизнес-процессов, предъявляемых к будущему программному обеспечению.
В ходе проведения семинаров с конечными пользователями, был сформирован реестр требований, приведенный в табл. 1.1. Выявленные потребности приоритизировались согласно методу MoSCoW совместно с бизнес-заказчиком [1]. Приоритизация позволяет выделить критически важные компоненты для первоочередной реализации: в число обязательных функций входит базовый механизм работы с заказами, тогда как возможность учета стройматериалов может быть добавлена на последующей фазе развития программной системы.
Табл. 1.1. Бизнес-требования, функциональные требования и их приоритизация
| Бизнес-требование | Функциональное требование | MuSCoW- приоритет |
| Обработка заказов клиентов | Прием заказов (услуга, адрес, сроки, доп. информация) | Must have |
| Отправка уведомлений менеджерам о новых заказах | Must have | |
| Возможность корректировки/отмены заказа через обращения | Must have | |
| Улучшение клиентского опыта | Авторизация пользователей (имя, контактный номер, e-mail) | Must have |
| Просмотр перечня и стоимости услуг | Must have | |
| Просмотр контактов компании | Could have | |
| Интуитивный интерфейс (минимум действий) | Should have | |
| Повышение эффективности менеджеров | Ввод данных об исполнителях (ФИО, контакты, специализация, график) | Should have |
| Учет остатков стройматериалов | Could have | |
| Доступность и масштабируемость | Работа 24/7 с минимальными задержками | Must have |
| Масштабируемость (добавление новых услуг) | Could have | |
| Отложенные функции | Интеграция с CRM/ERP | Would have |
| Аналитика (прогнозирование загрузки) | Would have |
2. Анализ существующих программных решений
Идентифицированные требования применялись для выбора наиболее подходящего программного решения, способного покрыть максимальное число заявленных потребностей стандартным функционалом. На рынке существует несколько коробочных решений для обработки заказов на ремонтные работы: Яндекс.Услуги (Яндекс.Про), Битрикс24 и PlanRadar. Каждое из приложений обладает уникальными особенностями, определяющими применимость в различных сценариях строительного бизнеса:
- Яндекс.Услуги ориентировано на упрощенное взаимодействие между заказчиками и подрядчиками, предлагая инструменты для поиска исполнителей и управления заказами. Обладает закрытой архитектурой и ограниченными возможностями для кастомизации. Подходит для фрилансеров и малых бригад, не пригодно для управления комплексными строительными проектами, требующими детального контроля и документооборота [2];
- Битрикс24 для строительных компаний представляет собой универсальное CRM-решение с возможностью адаптации под строительную отрасль. Позволяет гибко настраивать бизнес-процессы, автоматизировать документооборот и интегрироваться со сторонними сервисами. Перегружена функциональными возможностями, многие из которых избыточны для узкоспециализированных задач. Требует значительных ресурсов на внедрение, что не подходит для небольших компаний, нуждающихся в простом и быстро имплементируемом инструменте [3];
- PlanRadar, в отличие от предыдущих решений, фокусируется исключительно на управлении строительными проектами, предлагая специализированные инструменты для фиксации дефектов, контроля сроков и формирования отчётности. Архитектура ориентирована на крупные проекты, что делает решение избыточным и экономически невыгодным для малых бригад [4],
их сравнительный анализ приведен в табл. 2.1.
Табл. 2.1. Обзор программных решений
| № | Параметр | Яндекс.Услуги (Яндекс.Про) | Битрикс24 для строительных компаний) | PlanRadar |
| 1 | Архитектура решения | Закрытая SaaS-платформа, интегрированная с экосистемой Яндекса | Гибкая облачная или коробочная CRM-система с модулями для задач строительства (проекты, документы, заказы) | Специализированное мобильное и веб-решение для управления строительными проектами и дефектами |
| 2 | Расширяемость | Ограниченная, базовые настройки под услуги, но нет глубокой кастомизации | Высокая, можно добавлять модули, настраивать процессы, подключать сторонние интеграции через REST API | Средняя, есть API и настраиваемые шаблоны, функционал заточен под конкретные строительные задачи |
| 3 | Интеграция | Интеграция с Яндекс.Картами, Яндекс.Такси, Яндекс.Pay | Поддержка REST API, интеграция с 1С, почтой, мессенджерами. Есть интеграция с Битрикс24 Marketplace | Интеграция с CAD, Jira, SAP, Microsoft Teams, а также импорт/экспорт данных в Excel и PDF. Открытый API для интеграций |
| 4 | Трудозатраты | Облачное решение, не требует развёртывания. Минимальные затраты на внедрение | Облачная версия не требует серверов в отличие от коробочной. Средние трудозатраты на настройку | Облачное и оффлайн-решения требуют низкие-средние трудозатраты для кастомизации |
| 5 | Масштабируемость | Подходит для малых и средних подрядчиков, но не для крупных строительных холдингов | Хорошо масштабируется за счёт модульности. Подходит как для малых бригад, так и для крупных компаний | Оптимизирован для средних и крупных проектов. Поддерживает мультипроектное управление |
| 6 | Гибкость оповещений | Базовые уведомления о заказах, статусах работ, но нет сложных сценариев | Гибкая система уведомлений: e-mail, SMS, чат-боты, push. Можно настраивать триггеры | Уведомления о задачах, дефектах, сроках. Интеграция с e-mail и мобильными push-сообщениями |
| 7 | Поддержка мобильной работы | Есть мобильное приложение для исполнителей, но функционал ограничен | Полноценное мобильное приложение с доступом к CRM, задачам, документам | Доступно полнофункциональное обильное приложение |
| 8 | Аналитика и отчетность | Базовые отчёты по заказам и исполнителям | Гибкие отчёты, дашборды, встроенные BI-инструменты | Детальные отчёты по дефектам, прогрессу строительства, автоматизированным актам |
| 9 | Целевая аудитория | Фрилансеры, малые подрядчики, сервисные компании | Строительные компании, бригады, девелоперы, риелторы | Генподрядчики, технические заказчики, управляющие компании, инспекторы |
Итогом рассмотрения доступных софтверный решений служит вывод о необходимости разработки собственного программного продукта в форме чат-бота Telegram с применением языка программирования Python. Разрабатываемый чат-бот призван оптимизировать процесс взаимодействия между заказчиками, менеджерами и исполнителями, обеспечивая прозрачность процессов и сокращение временных затрат на обработку заявок клиентов.
3. Постановка задачи
Цель работы состоит в автоматизации процесса оказания ремонтно-строительных услуг посредствам разработки Telegram-бота как альтернативы традиционным CRM-системам. Необходимо выполнить следующие задачи, опираясь на уже сформированный реестр требований:
- спроектировать бизнес-процессы в нотациях ARIS VACD и BPMN2.0 и моделях AS-IS и TO-BE;
- смоделировать архитектуру данных и построить соответствующую ER-диаграмму;
- подготовить структуру разрабатываемого приложения;
- реализовать чат-бот в Telegram с использованием Python;
- провести функциональные испытания полученного продукта,
что соотносится с каскадной моделью внедрения ПО.
4. Проектирование решения
4.1. Моделирование бизнес-процессов
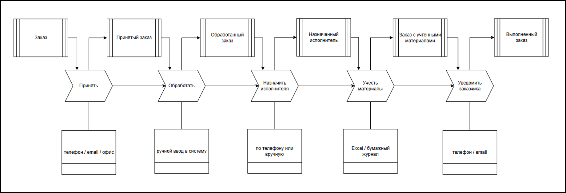
В текущей модели AS-IS процесс начинается с того, что клиент оставляет заказ по телефону, через электронную почту или при личном визите в офис. Менеджер вручную записывает информацию о заказе в учетную систему, что требует дополнительного времени и может привести к ошибкам при переносе данных. Затем менеджер связывается с потенциальными исполнителями по телефону, чтобы найти подходящего мастера и согласовать сроки выполнения работ. Учет использованных и оставшихся материалов ведется в Excel-таблицах или бумажных журналах, что усложняет оперативный контроль остатков. Обратная связь с клиентом осуществляется через телефонные звонки или электронную почту, что не всегда позволяет быстро информировать о статусе заказа.
На рис. 4.1-4.2. демонстрируется процесс обработки заказов на ремонтные работы, смоделированный в нотациях ARIS VACD и BPMN2.0 для модели AS-IS [5]. Как видно из графических схем, основные проблемы существующего бизнес-процесса состоят в длительном времени согласования работ между участниками, высокой вероятности ошибок при ручном вводе данных и отсутствии оповещений для менеджеров о поступлении новых заявок.
Рис. 4.1. Верхнеуровневый процесс ремонтно-строительных работ в нотации ARIS VACD и модели AS-IS
Рис. 4.2. Бизнес-процесс «Принять заказ» в нотации BPMN 2.0 на 2-м уровне декомпозиции модели AS-IS
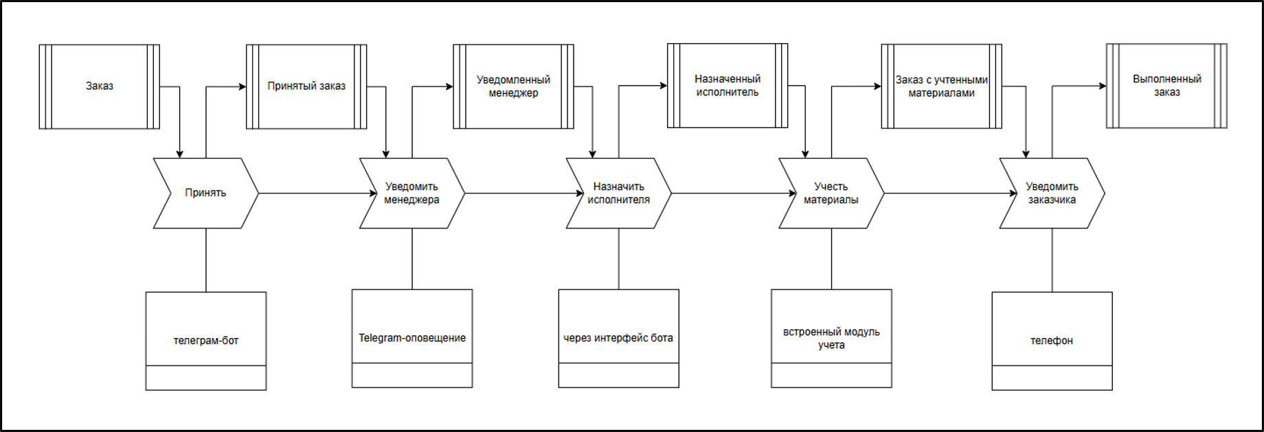
Модель TO-BE подразумевает, что клиент оформляет заказ напрямую через Telegram-бота, выбирая нужную услугу из интерактивного меню и заполняя необходимые данные в стандартизированной форме. Чат-бот автоматически регистрирует заявку в программной системе и мгновенно отправляет уведомление менеджеру через Telegram, исключая задержки в обработке. Назначение исполнителя происходит через интерфейс чат-бота, где программа автоматически предлагает подходящих мастеров с учетом их специализации и текущей загрузки. Встроенный модуль учета материалов обновляет данные о расходе и остатках, синхронизируя информацию в реальном времени. Клиент получает уведомления о каждом этапе выполнения заказа через Telegram-бота (рис. 4.3-4.4).
Рис. 4.3. Верхнеуровневый процесс ремонтно-строительных работ в нотации ARIS VACD и модели TO-BE
Рис. 4.4. Бизнес-процесс «Принять заказ» в нотации BPMN 2.0 на 2-м уровне декомпозиции модели TO-BE
Преимущества модели TO-BE заключаются в значительном сокращении времени обработки заказов за счет цифровизации операций и минимизации ошибок ручного ввода данных. Приложение обеспечивает мгновенное оповещение всех участников бизнес-процесса, точный учет материалов и прозрачность взаимодействия с клиентами, что повышает эффективность работы компании и уровень удовлетворенности клиентов.
Литература
- Демьянов Н.А. Требования к программному обеспечению: от подготовки до управления изменениями (часть 1) // Корпоративные информационные системы. – 2024. – №1 (25) – c. 16-22. – URL: https://corpinfosys.ru/archive/2024/issue-25/271-2024-25-requirements.
- Яндекс.Услуги [Электронный ресурс]. – Режим доступа: https://uslugi.yandex.ru/ (Дата обращения 31.03.2026).
- Первый БИТ [Электронный ресурс] // Битрикс 24 для строительных компаний. – Режим доступа: https://bit-24.ru/otraslevaja-jekspertiza/stroitelstvo/ (Дата обращения 31.03.2026).
- PlanRadar [Электронный ресурс]. – Режим доступа: https://www.planradar.com/ru/ (Дата обращения 31.03.2026).
- Свод знаний по управлению бизнес-процессами: BPM CBoK 4.0 / Бенедикт Т., Кирхмер М., Шарсиг М., Франц П., Саксена Р., Моррис Д., Хилти Д. – М.: Альпина Паблишер, 2024. – 504 с.
- DAMA-DMBoK: Свод знаний по управлению данными. Второе издание / DAMA International [пер. с англ. Агафонова Г.]. – М.: Олимп-бизнес, 2024. – 828 с.
- Harrison R. TOGAF certified study guide. Van Haren Publishing, Zaltbommel, 2013. – 324 p.
- Aiogram [Электронный ресурс]. – Режим доступа: https://aiogram.dev/ (Дата обращения 31.03.2026).
- SQLite [Электронный ресурс]. – Режим доступа: https://www.sqlite.org/ (Дата обращения 31.03.2026).
- SQLAlchemy [Электронный ресурс]. – Режим доступа: https://www.sqlalchemy.org/ (Дата обращения 31.03.2026).
- DB browser for SQLite [Электронный ресурс]. – Режим доступа: https://sqlitebrowser.org/ (Дата обращения 31.03.2026).
- Jetbrains [Электронный ресурс] // PyCharm. – Режим доступа: https://www.jetbrains.com/pycharm/ (Дата обращения 31.03.2026).
- Терентьев И.М. Стратегия тестирования в проектах имплементации ERP-систем. – 2018. – №3 – с. 39-45. – URL: https://corpinfosys.ru/archive/issue-3/141-2018-3-testingstrategy.
Выходные данные статьи
Ариков Н.Ф. Разработка Telegram-бота для автоматизации процесса ремонтно-строительных работ (часть 1) // Корпоративные информационные системы. – 2026. – №1 (33) – c. 28-35. – URL: https://corpinfosys.ru/archive/2026/issue-33/323-2026-33-telegramchatbot.
Об авторе
![]() |
Ариков Никита Федорович– выпускник кафедры корпоративных информационных систем института информационных технологий РТУ МИРЭА. Тема выпускной квалификационной работы магистра «Программное решение обработки заказов на ремонтные работы». Электронная почта для связи с автором: Этот адрес электронной почты защищён от спам-ботов. У вас должен быть включен JavaScript для просмотра.. |
Статьи выпуска №33
- Модель Захмана и ее применение в ERP-проектах;
- Обзор статистической информационной системы e-STAT 4.0;
- Разработка ПО для автоматизации процессов снабжения (часть 1);
- Разработка Telegram-бота для цифровизации ремонтных работ (часть 1);
- Реализация SOD-контролей в бизнес-процессах и ERP-системах.









