Автоматизация инвентаризации оборудования спортивного комплекса средствами Python, JavaScript и HTML (часть 2)
- Подробности
- Опубликовано: 30.06.2025 10:25
- Автор: Мальцев Владислав Константинович
- Просмотров: 2483
Аннотация: в статье рассматривается реализация веб-приложения для автоматизации учета оборудования и проведения инвентаризации спортивных товаров. Проводится проектирование бизнес-процессов, таблиц баз данных и структуры будущего приложения. Разработка программного продукта ведется с использованием Python, JavaScript, HTML и CSS. Качество реализованного приложения доказывается успешными результатами его функционально-модульного тестирования.
Ключевые слова: автоматизация процесса инвентаризации, автоматизация инвентаризации основных средств, документы инвентаризации требования, требования предъявляемые к инвентаризации, требования технической инвентаризации, ежегодная инвентаризация, проведение ежегодной инвентаризации, программы автоматизации складского учета, автоматизация складского учета остатков, python, python программа, язык python, javascript, html javascript, язык javascript, html.
Скачать: PDF (статья), PDF (выпуск №30).
5. Этап проектирования
5.1. Проектирование бизнес-процессов
Ссылка на 1-ю часть статьи. Составление реестра требований позволяет приступить к моделированию бизнес-процессов, чтобы более наглядно описать порядок проведения инвентаризации в спортивном комплексе. Были выбраны графические нотации IDEF0 и BPMN2.0, обеспечивающие проектирование процессов на верхних и нижних уровнях [9]. Верхнеуровневое моделирование дает общее понимание процесса, здесь идеально подходит IDEF0, показывающая ключевые параметры операций, в то время как детали демонстрируются с использованием низкоуровневых моделей, одной из наиболее популярных и востребованных среди которых является BPMN2.0. Проектированию подлежат процессы в состоянии «Как есть / AS-IS» и «Как будет / TO-BE», где первое задает текущий ход исполнения процесса, а второе – то, как операции будет реализовываться после имплементации программного продукта.
Итоги верхнеуровневого описания процесса проведения инвентаризации в нотации IDEF0 для состояния AS-IS показаны ниже (рис. 4). Как видно из рисунка, бизнес-процесс включает в себя три основные операции:
- подготовиться к инвентаризации;
- провести инвентаризацию;
- проанализировать результаты инвентаризации.
Рис. 4. Процесс инвентаризации на верхнем уровне декомпозиции IDEF0 в модели AS-IS
Для того, чтобы более подробно охарактеризовать подпроцесс верхнего уровня под названием «Подготовка к инвентаризации», декомпозируем его на три операции:
- составить список инвентаря;
- определить персонал для инвентаризации;
- подготовить список инвентаризации,
где первая описана в нотации BPMN2.0 и изображена ниже на рис. 5.
Рис. 5. Бизнес-процесс «Составить список инвентаря» на 3-м уровне декомпозиции BPMN2.0 в модели AS-IS
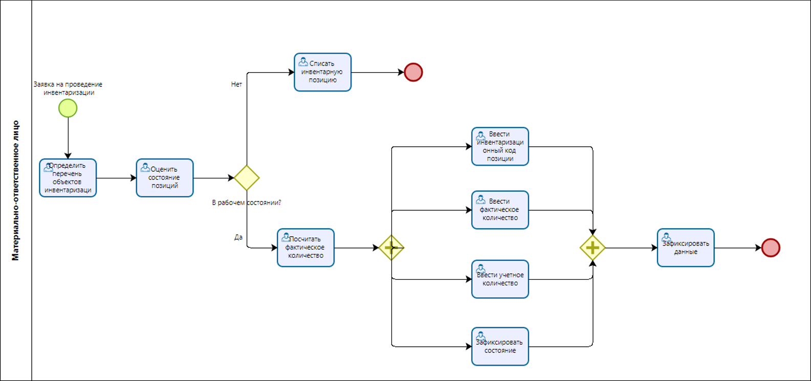
Следующий подпроцесс верхнего уровня «Провести инвентаризацию» также представим тремя операциями:
- осмотреть предметы инвентаря;
- подсчитать фактическое количество инвентаря;
- зафиксировать результаты.
Детали бизнес-операции подсчета фактического количества инвентаря показаны на рис. 6.
Рис. 6. Бизнес-процесс «Подсчитать фактическое количество предметов инвентаря» на 3-м уровне описания BPMN2.0 в модели AS-IS
И, наконец, декомпозиция последнего процесса верхнего уровня «Анализ результатов инвентаризации» дает такие операции в AS-IS, как:
- проверка имеющихся данных об инвентаре;
- сверка фактических данных с учетными;
- выявление несоответствий.
Моделирование процессов в состоянии AS-IS позволяют выявить «узкие места» в выполняемых операциях, предпринять корректирующие действия и сформировать картину TO-BE, лишенную идентифицированных недостатков. На рис. 7 показана модель TO-BE для верхнеуровневого описания процесса инвентаризации. По сравнению с рис. 4 и моделью AS-IS, при реализации бизнес-операций в TO-BE используется разрабатываемое программное обеспечение. Подобная закономерность сохраняется для подпроцессов «Провести инвентаризацию» и «Анализ результатов инвентаризации» (рис. 8-9), в то время как начальная бизнес-операция верхнего уровня «Подготовиться к инвентаризации» осталась в TO-BE без изменений.
Рис. 7. Процессы спортивного комплекса на верхнем уровне декомпозиции IDEF0 в модели TO-BE
Рис. 8. Процесс «Провести инвентаризацию» на 2-м уровне описания IDEF0 в модели TO-BE
Рис. 9. Процесс «Анализ результатов инвентаризации» на 2-м уровне описания IDEF0 в модели TO-BE
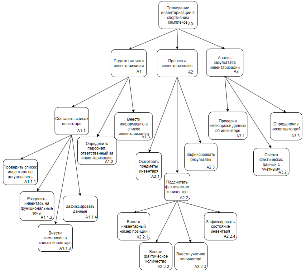
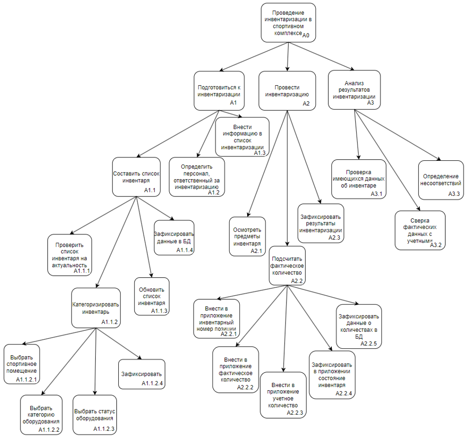
Используя операции из приведенных выше графических схем в моделях AS-IS и TO-BE, были подготовлены карты бизнес-процессов. Карта процессов отображает процесс в виде иерархического дерева, вершины которого заданы бизнес-операциями. Сквозная нумерация операций обеспечивает прослеживаемость процесса на различных уровнях декомпозиции. Анализируя сформированные карты (рис. 10-11), можно заметить, что большая часть операций в AS-IS и TO-BE совпадают, за исключением тех шагов низкого уровня, которые будут выполняться в разрабатываемой программной системе.
Рис. 10. Карта бизнес-процессов в модели AS-IS
Рис. 11. Карта бизнес-процессов в модели TO-BE
5.2. Моделирование таблиц баз данных
Создание структуры таблиц базы данных является важным шагом для хранения будущей информации и ее отображения в пользовательские интерфейсы программы. Дальнейшая нормализация таблиц баз данных до третьей нормальной формы исключает избыточность и противоречивость информации, а также делает базу данных гибкой в использовании [10]. Рис. 12 демонстрирует выявленные и нормализованные классы данных, справочники данных, а также ER-связи между ними.
Рис. 12. Структура таблиц базы данных
5.3. Подготовка схемы пользовательских форм
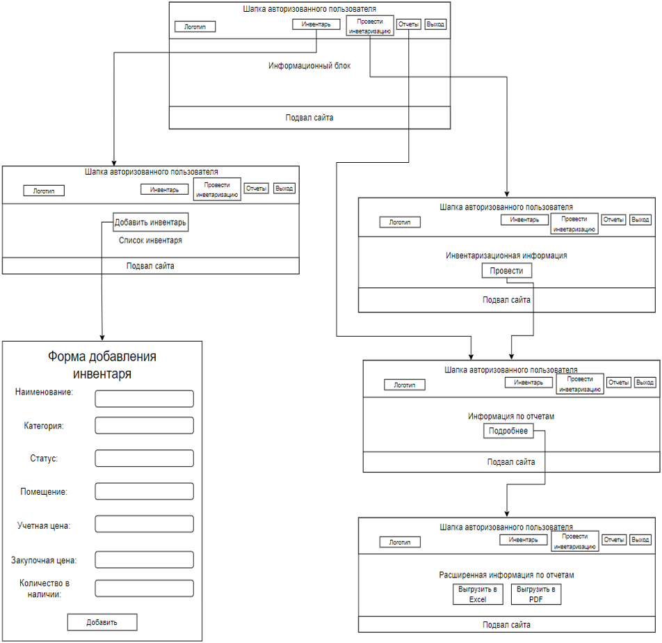
Понимание деталей создаваемого приложения требует описания будущих пользовательских интерфейсов и взаимосвязей между ними. На рис. 13 показана схема работы веб-приложения, на которой изображена логика следования экранов для таких HTML-страниц как: главная, список инвентаря, из которой можно добавлять инвентарные позиции, а также для проведения инвентаризации, контроля ее истории и выгрузки данных в удобный отчет.
Рис. 13. Схема экранов веб-приложения
6. Этап разработки приложения
При создании приложения было использовано несколько языков программирования, включающих Python, JavaScript, HTML и CSS. Следуя спроектированной структуре приложения (рис. 13), изначально разрабатывались формы ввода данных для авторизации и/или регистрации пользователя. Для работы с имеющимся инвентарем спортивного комплекса в разделе «Инвентарь» запрограммирована форма обработки данных «Список инвентаря» (рис. 14), где пользователь может увидеть позиции товаров, а также добавить, изменить и удалить выбранные записи.
Рис. 14. Форма ведения инвентаря
Для удобства доступна функция поиска оборудования по наименованию, категории, помещению и статусу, пиктограмма которой отображается выше списка позиций. Создание новой карточки инвентаря осуществляется из этого же экрана, требуется указать набор атрибутов, часть которых выбирается из предопределенного справочника значений (рис. 15).
Рис. 15. Форма добавления нового инвентаря
Вся информация об инвентаре хранится в таблице базы данных, на рис. 16 изображен ее фрагмент.
Рис. 16. Фрагмент таблицы «Инвентарь»
Вызов ниспадающего меню в списке инвентаря отображает пункт «Провести инвентаризацию» для выполнения соответствующей бизнес-операции. После выбора данного пункта меню пользователь попадает на страницу проведения инвентаризации, где он может выбрать необходимые позиции к инвентаризации, ввести их фактическое количество и получить отчет по расхождениям фактического и учетного количеств (рис. 17).
Рис. 17. Форма проведения инвентаризации
7. Этап тестирования разработанного приложения
Для проверки соответствия разработанного веб-приложения функциональным требованиям проводилось модульное тестирование [11]. Результаты теста даны в табл. 3.
Табл. 3. Результаты модульного тестирования
| № | Требование | Результат работы программы |
| 1 | Регистрация пользователя | |
| 2 | Авторизация пользователя | |
| 3 | Добавление инвентарной позиции | |
| 4 | Удаление инвентарной позиции | |
| 5 | Поиск, фильтрация и классификация инвентаря | |
| 6 | Изменение данных инвентаря и его учетной цены | |
| 7 | Форма внесения данных об учетном и фактическом количестве инвентаря | |
| 8 | Отчет по разнице между учетным и фактическим количеством товаров | |
| 9 | Отчет о проведении инвентаризации |
Как видно из приведенной таблицы, заявленные пользователями потребности находят отражение в различных экранных формах реализованного приложения, позволяющих добавлять, изменять, удалять и отображать данные спортивного инвентаря.
Заключение
Бизнес-процессы, являющиеся фундаментом работы государственных и частных предприятий, подлежат автоматизации за счет использования различных программных решений. Класс систем вида ERP позволяет цифровизировать большинство процессов компании. Наряду с таким представительным стандартом автоматизации как ERP часто возникает потребность в оптимизации бизнес-операций, затрачивая гораздо меньшие усилия и финансовые вложения. Лоскутно-кусочная автоматизация, ориентированная на небольшие и средние по размеру предприятия, ведется на основе тех же правил и механизмов, что внедрение ERP-систем. Проходя последовательно предпроект внедрения, проект имплементации и проект пост-внедрения, анализируется, проектируется и разрабатывается программный продукт, ожидаемый конечными пользователями.
В текущей статье применена каскадная модель имплементации программных решений для автоматизации бизнес-процессов спортивного комплекса. На начальном этапе работ были выявлены верхнеуровневые требования, предъявляемые к компьютерному приложению. Собранные потребности позволили идентифицировать и провести анализ существующих на рынке коробочных программных продуктов, способных удовлетворить заявленные требования. Был сделан вывод о необходимости ведения собственной разработки. Дальнейший этап активностей обеспечил моделирование бизнес-процессов в моделях AS-IS и TO-BE на основе графических нотаций IDEF0 и BPMN2.0, структур таблиц баз данных, нормализованных до третьей нормальной формы, а также карты разрабатываемого приложения.
Завершающие задачи включали в себя разработку приложения с применением языков программирования Python, JavaScript, HTML и проведение функционально-модульного тестирования. Испытания подтвердили работоспособность приложения и доказали реализацию заявленных к нему требований. Результаты проделанной в статье работы продемонстрировали применимость классической водопадной модели разработки программных приложений, позволившую быстро и недорого автоматизировать ключевые процессы спортивного комплекса.
Литература
- Лаврищева Е.М. Программная инженерия и технологии программирования сложных систем. – М.: Юрайт, 2023. – 432 с.
- Степанов Д.Ю. Жизненный цикл корпоративных информационных систем: от бизнес-кейса до прекращения промышленной эксплуатации (часть 1) // Корпоративные информационные системы. – 2023. – №4 (24) – c. 16-25. – URL: https://corpinfosys.ru/archive/2023/issue-24/229-2023-24-erplifecycle.
- Логистика / Дыбская В.В. и др. – М.: Эксмо, 2009. – 944 с.
- Sortly Pro [Электронный ресурс] // Официальный веб-сайт. Режим доступа: https://www.sortly.com/ (Дата обращения 31.03.2024).
- Коробка.Онлайн [Электронный ресурс] // Система складского учета. Режим доступа: https://korobka.online/ (Дата обращения 31.03.2024).
- TradeGecko [Электронный ресурс] // TradeGecko review. Режим доступа: https://www.business.org/finance/inventory-management/tradegecko-inventory-review/ (Дата обращения 31.03.2024).
- Склад+ [Электронный ресурс] // Обзор Склад+. Режим доступа: https://coba.tools/sklad (Дата обращения 31.03.2024).
- Wasp Inventory Control [Электронный ресурс] // Inventory management software that works for you. Режим доступа: https://www.waspbarcode.com/inventory-control (Дата обращения 31.03.2024).
- Свод знаний по управлению бизнес-процессами: BPM CBoK 4.0 / Бенедикт Т., Кирхмер М., Шарсиг М., Франц П., Саксена Р., Моррис Д., Хилти Д. – М.: Альпина Паблишер, 2024. – 504 с.
- Стивен Р. Основы проектирования баз данных. – М.: БХВ, 2025. – 768 с.
- Washizaki H. Guide to the software engineering body of knowledge. Waseda University, IEEE Computer Society, 2024. – 413 p.
Выходные данные статьи
Мальцев В.К. Автоматизация инвентаризации оборудования спортивного комплекса средствами Python, JavaScript и HTML (часть 2) // Корпоративные информационные системы. – 2025. – №2 (30) – с. 28-43. – URL: https://corpinfosys.ru/archive/2025/issue-30/304-2025-30-devopsforinventory.
Об авторе
![]() |
Мальцев Владислав Константинович – выпускник кафедры корпоративных информационных систем института информационных технологий РТУ МИРЭА. Тема выпускной квалификационной работы магистра «Веб-приложение для проведения инвентаризации спортивного комплекса». Электронная почта: Этот адрес электронной почты защищён от спам-ботов. У вас должен быть включен JavaScript для просмотра.. |
Статьи выпуска №30
- Инвентаризация оборудования средствами Python, JavaScript и HTML (часть 2);
- Разработка интеграции между Компас-3D и 1С: Предприятие (часть 2);
- Современные формы безналичных расчетов в РФ и техника их проведения;
- Стратегия поддержки и развития внедренных ERP-систем (часть 1);
- ITIL для управления ИТ-услугами в ERP-проектах.




























