Разработка механизма массовой загрузки финансовых документов в SAP ERP (часть 2)
- Подробности
- Опубликовано: 31.12.2025 10:06
- Автор: Кирюшин Дмитрий Сергеевич
- Просмотров: 2698
Аннотация: в работе реализуется механизм загрузки финансовых документов в систему SAP ERP. Используя предложенную стратегию доставки программных продуктов, ведется проектирование бизнес-процессов в графических нотациях IDEF0 и BPMN2.0 для состояний AS-IS и TO-BE, моделируются таблицы баз данных средствами UML Class Diagram и предлагается структура будущего приложения. Разрабатывается программный продукт на основе языков программирования VBA и ABAP, позволяющий вести массовую загрузки данных в SAP-систему для целей регулярного финансового учета. На завершающем этапе работы проводится функционально-модульное испытание реализованного софтверного решения.
Ключевые слова: ERP системы SAP, SAP API интеграция, SAP S4HANA, транзакции SAP ERP, SAP ERP интерфейс, SAP ABAP, Screen SAP ABAP, Select SAP ABAP, SAP ABAP programming, SAP R3 загрузка данных, настройки SAP, SAP FI, SAP R3, массовая загрузка файлов.
Скачать: PDF (статья), PDF (выпуск №32).
3. Фаза анализа требований
Ссылка на 1-ю часть статьи. Проведение сессий интервью с заинтересованными сторонами позволило собрать обратную связь от будущих конечных пользователей программного решения. Итогом интервью служит сформированный реестр требований, включающий пользовательские и функциональные потребности, представленные в табл. 3.
Табл. 3. Реестр требований
| № | Пользовательское требование | Функциональное требование |
| 1 | Возможность ручного указания данных заголовка для создаваемых документов в SAP ERP |
Селекционный экран разрабатываемой программы |
| 2 | Использование существующих справочников данных SAP ERP для минимизации ошибок ввода |
Селекционный экран и экран ввода данных реализуемой программы |
| 3 | Массовое ведение данных финансовых документов для их загрузки в SAP | Экран ввода данных разрабатываемой программы |
| 4 | Автоматический расчет части загружаемых атрибутов в документах на основе информации, введенной вручную в программе загрузки | Экран ввода данных разрабатываемой программы |
| 5 | Отображение некорректный данных перед их загрузкой в SAP-систему | Экран ввода данных разрабатываемой программы |
| 6 | Формирование стандартных финансовых документов в SAP ERP по итогам загрузки данных | Применение стандартных бизнес-объектов SAP, не требующих доработок |
| 7 | Возможность проверки созданных финансовых документов в системе SAP типовыми средствами | Применение стандартных бизнес-объектов SAP, не требующих доработок |
4. Фаза проектирования
4.1. Моделирование бизнес-процессов
Выявленные требования послужили основной для моделирования бизнес-процессов. Ключевым процессом служит ведение финансовых данных в системе SAP ERP, которое в модели AS-IS подразумевают ручное создание документов, а в TO-BE – применение автоматизированного средства массовой загрузки.
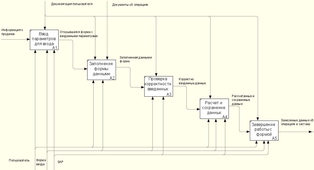
Результаты верхнеуровневого проектирования ключевого-процесса в AS-IS с использованием графической нотации IDEF0 даны на рис. 4-5. Как видно из рисунков, осуществляется ручное заведение финансового документа в SAP-систему, что требует существенных трудозатрат сотрудников.
Рис. 4. Ключевой процесс верхнего уровня в нотации IDEF0 и модели AS-IS
Рис. 5. Процесс «Занести информацию о финансовой операции» на 1-м уровне декомпозиции в нотации IDEF0 и модели AS-IS
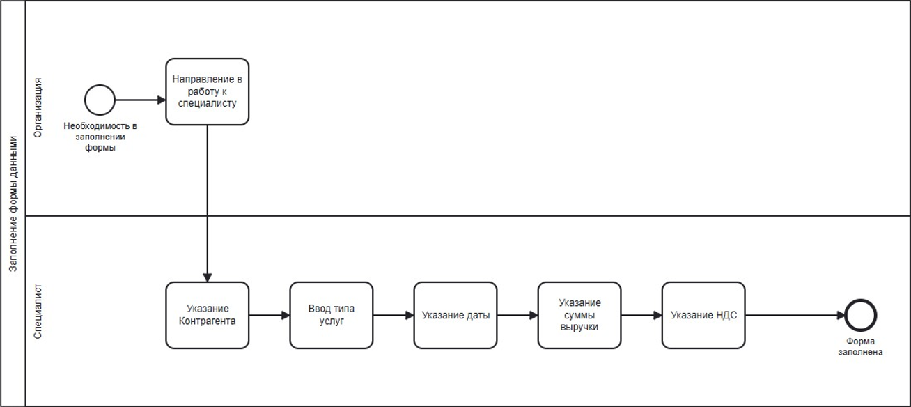
Представленные диаграммы дают общее понимание о бизнес-процессе, но для полноценного его анализа необходима декомпозиция до уровня операций. Рис. 6 демонстрирует низкоуровневое описание подпроцесса «Создать финансовый документ» с использованием BPMN2.0.
Рис. 6. Процесс «Создать финансовый документ» на 2-м уровне декомпозиции в нотации BPMN2.0 и модели AS-IS
Согласно вышепредставленной схеме процесса, пользователь SAP-системы создает финансовый документ для каждой бизнес-операции закупок, продаж и др., указывая множество сопутствующих атрибутов данных.
Проектирование процесса в TO-BE подразумевает реализацию программного приложения и его использование в ходе формирования финансовых документов. На графических схемах верхнего уровня изменения ожидаемо минимальны: добавляется применение разработанного ПО (рис. 7-8).
Рис. 7. Ключевой процесс верхнего уровня в нотации IDEF0 и модели TO-BE
Рис. 8. Процесс «Занести информацию о финансовой операции» на 1-м уровне декомпозиции в нотации IDEF0 и модели TO-BE
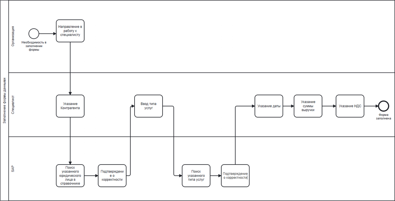
Отличия подпроцесса заведения документов заметны на 2-м уровне декомпозиции: если раньше в AS-IS создание осуществлялось вручную для каждой операции, то сейчас в TO-BE необходимо заполнить единый Excel-файл, содержащий данные по продажам и закупкам, и сохранить его в SAP-системе, что автоматически запустит генерацию соответствующих документов в КИС (рис. 9).
Рис. 9. Процесс «Создать финансовый документ» на 2-м уровне декомпозиции в нотации BPMN2.0 и модели TO-BE
4.2. Проектирование таблиц баз данных
Разрабатываемое программное решение, позволяющее массово загружать документы в SAP ERP, требует предварительного занесения информации во временную электронную таблицу, после чего ее данные будут сохраняться в SAP-системе. Структура временных таблиц баз данных, хранящая информацию о финансовых документах, приведена ниже (табл. 4).
Табл. 4. Структура временных таблиц баз данных
| Таблица | Поле | Тип данных | Размерность |
| Юридические лица | Наименование ЮЛ* | Текстовый | 40 |
| Регион | Текстовый | 40 | |
| Бизнес-сектор | Текстовый | 40 | |
| Продажи | Наименование услуги* | Текстовый | 40 |
| Наименование ЮЛ* | Текстовый | 40 | |
| Дата продажи услуги* | Дата | 8 | |
| Количество | Числовой | 10 | |
| Сумма выручки | Числовой | 20 | |
| Закупки | Наименование услуги* | Текстовый | 40 |
| Наименование ЮЛ* | Текстовый | 40 | |
| Дата закупки услуги* | Дата | 8 | |
| Количество | Числовой | 10 | |
| Сумма услуги | Числовой | 20 | |
| Услуга | Наименование услуги* | Текстовый | 40 |
| Цена | Числовой | 20 | |
| Наименование ЕИ | Текстовый | 20 | |
| Единица измерения | Наименование ЕИ* | Текстовый | 20 |
| Категория | Текстовый | 40 | |
| Краткое обозначение | Текстовый | 5 |
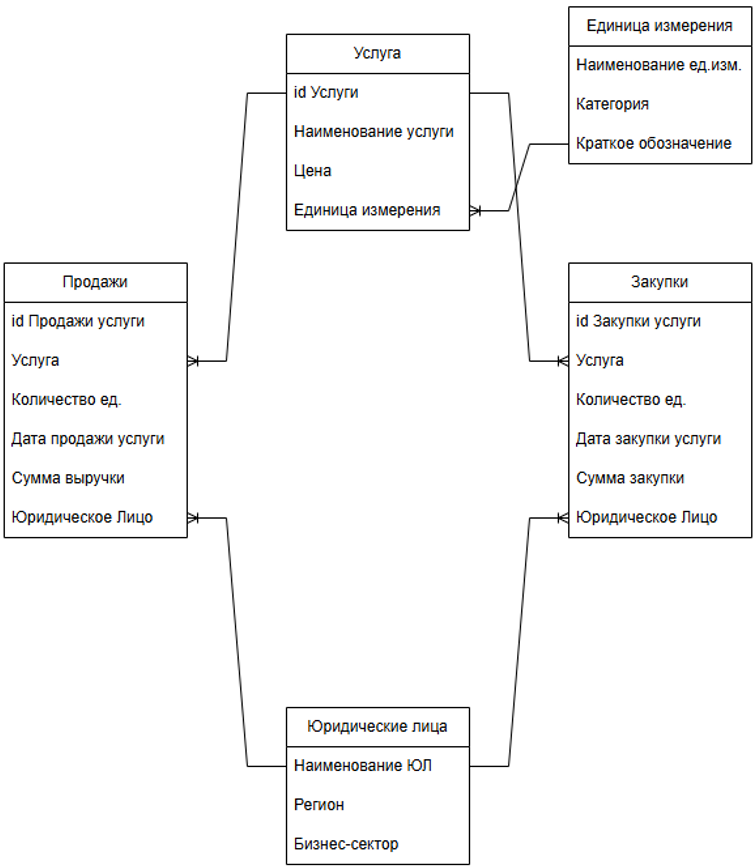
Предполагается заведение отдельных временных таблиц для операций закупки и продажи, справочная информация (юридические лица, записи услуг и единицы измерений) будет извлекаться из SAP ERP для обеспечения целостности данных. Таблицы служат временных хранилищем экранных данных программы до момента их передачи и сохранения в КИС. Взаимосвязь временных таблиц, представленная в форме ER-диаграмм, дана на рис. 10.
Рис. 10. ER-диаграмма временных таблиц баз данных
4.3. Подготовка структуры реализуемого приложения
Для удобства использования необходимо продумать и спроектировать интуитивно понятный интерфейс программы, отвечающий требованиям заказчика. На рис. 11 продемонстрирована ожидаемая структура приложения.
Рис. 11. Структура экранов разрабатываемого приложения
После запуска разрабатываемой программы, будет отображаться селекционный экран, в котором пользователь должен указать данные заголовка создаваемых финансовых документов (рис. 12). Заполнение части полей экрана подразумевает выбор записей из существующих справочников SAP ERP, например, список юридических лиц (рис. 13), что исключает введение отсутствующих в SAP-системе сведений.
Рис. 12. Селекционный экран
Рис. 13. Экран выбора юридических лиц
Далее отображается форма ввода финансовых документов в табличном виде, информация о которых может быть скопирована из внешнего Excel-файла (рис. 14). Кнопка «Расчет» позволит рассчитать значение динамических полей, а нажатие «Сохранить» перенесет сведения из текущего экрана, данные которого хранятся во временных таблицах (табл. 4), в систему SAP ERP.
Рис. 14. Экран формы ввода данных
5. Фаза разработки
После проектирования макета приложения можно приступать к этапу разработки. Воспользуется языками программирования Visual Basic for Applications (VBA) для написания макросов в Excel и Advanced Business Application Programming (ABAP) для передачи и сохранения данных в SAP.
Селекционный экран программы разрабатывается посредствам модуля Analysis, расширяющего возможности Microsoft Office, позволяющего выполнять многомерный анализ данных SAP ERP и проектировать пользовательские формы в рабочих книгах Excel (рис. 15). Список выбора значений к полям экрана формируется автоматически на основе информации, содержащейся в системе SAP (рис. 16).
Рис. 15. Селекционный экран разработанной программы
Рис. 16. Экран выбора юридических лиц разработанной программы
Форма ввода данных реализована в табличном виде и позволяет заполнять ячейки, отмеченные белым цветом, серые поля рассчитываются автоматически на основе формул, настроенных в Eclipse (рис. 17-18). Расчет ведется после нажатия одноименной кнопки согласно VBA-коду, внесенному в макрос Excel-страницы.
Рис. 17. Экран формы ввода данных реализованной программы
Рис. 18. Редактор формул в Eclipse
Логика создания финансовых документов в SAP-системе на основе экранных данных срабатывает после вызова кнопки «Сохранить»: формируется уведомление о статусе обработки (рис. 19), осуществляется регистрация записи в таблицах баз данных SAP (рис. 20), успешно созданные документы в SAP ERP возможно просмотреть стандартной транзакцией FB01.
Рис. 19. Форма ввода данных после сохранения записей
Рис. 20. Пример заполнения таблицы баз данных SAP ERP
6. Фаза тестирования
Разработанный программный продукт подлежит испытанию. Выбранная стратегия доставки софтверного решения подразумевает проведение функционально-модульного тестирования, результаты которого даны в нижеприведенной таблице (табл. 5).
Табл. 5. Итоги модульного тестирования
| № | Пользовательское требование | Подтверждающий результат |
| 1 | Возможность ручного указания данных заголовка для создаваемых документов в SAP ERP | |
| 2 | Использование существующих справочников данных SAP ERP для минимизации ошибок ввода | |
| 3 | Массовое ведение данных финансовых документов для их загрузки в SAP | |
| 4 | Автоматический расчет части загружаемых атрибутов в документах на основе информации, введенной вручную в программе загрузки | |
| 5 | Отображение некорректный данных перед их загрузкой в SAP-систему | |
| 6 | Формирование стандартных финансовых документов в SAP ERP по итогам загрузки данных | |
| 7 | Возможность проверки созданных финансовых документов в системе SAP типовыми средствами |
Заключение
В рамках работы были рассмотрены различные модели внедрения информационных систем, а также подробно проанализированы способы сбора требований, подходы к моделированию бизнес-процессов и виды тестирования, применяемые на различных этапах жизненного цикла ПО. Был выбран каскадный подход разработки ИТ-системы, что позволило структурировать процесс реализации и обеспечить последовательное выполнение всех активностей с учетом пожеланий заказчика.
Сбор требований выявил ключевые потребности пользователей и их ожидания от программной системы. Проектирование процессов в разрезе требований с использованием графических нотаций IDEF0 и BPMN2.0 способствовало более точному пониманию существующих бизнес-операций и их трансформации в целевую ИТ-архитектуру. Фаза проектирования завершилась проработкой таблиц баз данных и структуры реализуемого приложения.
Разработка софтверного продукта велась на основе различных языков программирования и программных средств: VBA, ABAP, Eclipse и др., что обеспечило создание интуитивно понятного механизма массового создания финансовых документов в SAP ERP. Качество разработанного приложения было подтверждено комплексным функционально-модульным тестированием.
Результаты статьи доказывают целесообразность формирования стратегии доставки программного продукта, обязывающего заблаговременно обдумывать и планировать проектные активности, и ее применимость в задачах точечной автоматизации бизнес-процессов системы SAP ERP.
Литература
- Грекул В.И. Проектирование информационных систем. М.: Юрайт, 2023. – 385 с.
- Остроух А.В., Суркова Н.Е. Проектирование информационных систем. М.: Лань, 2019. – 164 с.
- Harrison R. TOGAF certified study guide. Van Haren Publishing, Zaltbommel, 2013. – 324 p.
- A guide to the project management body of knowledge and the standard for project management, 7th edition. Project Management Institute, 2021. – 369 p.
- Stepanov, D.Y. (2023). The Theory of Corporate Information Systems. In: Radionov, A.A., Gasiyarov, V.R. Advances in Automation IV. RusAutoCon 2022. Lecture Notes in Electrical Engineering, vol. 986, pp.23-43. Springer, Cham. https://doi.org/10.1007/978-3-031-22311-2_3 – URL: https://stepanovd.com/science/article/144-2022-3-theory.
- Гудков Е.А., Деревнина А.М., Катасонова Н.С. Анализ каскадной, итерационной и спиралевидной моделей внедрения корпоративных информационных систем // Корпоративные информационные системы. – 2018. – №1. – с. 18-29. – URL: http://corpinfosys.ru/archive/issue-1/48-2018-1-models.
- Вигерс К., Битти Д. Разработка требований к программному обеспечению. – М.: Издательство Русская редакция, 2017. – 736 с.
- Свод знаний по управлению бизнес-процессами: BPM CBoK 4.0 / Бенедикт Т., Кирхмер М., Шарсиг М., Франц П., Саксена Р., Моррис Д., Хилти Д. – М.: Альпина Паблишер, 2024. – 504 с.
- Степанов Д.Ю. Методы проектирования организационной структуры и бизнес-процессов предприятия при внедрении ERP-систем (часть 1) // Корпоративные информационные системы. – 2018. – №4 – с. 50-60. – URL: https://corpinfosys.ru/archive/issue-4/134-2018-4-processes.
- Стивен Р. Основы проектирования баз данных. – М.: БХВ, 2025. – 768 с.
- Washizaki H. Guide to the software engineering body of knowledge. Waseda University, IEEE Computer Society, 2024. – 413 p.
- Терентьев И.М. Стратегия тестирования в проектах имплементации ERP-систем. – 2018. – №3 – с. 39-45. – URL: https://corpinfosys.ru/archive/issue-3/141-2018-3-testingstrategy.
Выходные данные статьи
Кирюшин Д.С. Разработка механизма массовой загрузки финансовых документов в SAP ERP (часть 2) // Корпоративные информационные системы. – 2025. – №4 (32) – c. 17-31. – URL: https://corpinfosys.ru/archive/2025/issue-32/308-2025-32-massuploadinginsaperp.
Об авторе
![]() |
Кирюшин Дмитрий Сергеевич – выпускник кафедры корпоративных информационных систем института информационных технологий РТУ МИРЭА. Тема выпускной квалификационной работы магистра «Принципы и подходы к построению интерфейсов взаимодействия с финансовыми документами в корпоративных информационных системах». Электронная почта: Этот адрес электронной почты защищён от спам-ботов. У вас должен быть включен JavaScript для просмотра.. |
Статьи выпуска №32
- Автоматизация закупочной деятельности в 1С: ERP (часть 2);
- Механизм загрузки финансовых документов в SAP ERP (часть 2);
- Новации ФСБУ 9/2025 «Доходы»;
- Стратегия поддержки и развития внедренных ERP-систем (часть 2);
- Электронный документооборот: системы и операторы для бизнеса.






















