Разработка Telegram-бота для автоматизации процесса ремонтно-строительных работ (часть 2)
- Подробности
- Опубликовано: 05.04.2026 10:35
- Автор: Ариков Никита Федорович
- Просмотров: 184
Аннотация: статья посвящена разработке Telegram-бота для автоматизации бизнес-процесса заказа услуг ремонтно-строительных работ. Используя водопадную модель внедрения ПО, осуществляется проектирование процессов в графических нотациях IDEF0 и BPMN2.0 для состояний AS-IS и TO-BE, моделирование таблиц баз данных и построение ER-диаграмм, а также предлагается структура экранов реализуемого приложения. Чат-бот разрабатывается на языке программирования Python с использованием инструментов Aiogram, PyCharm, SQLite и DB Browser for SQLite, а также библиотеки SQLAlchemy. Функциональное тестирование полученного Telegram-бота продемонстрировало высокое качество реализованного приложения.
Ключевые слова: процесс строительных работ, чат бот в telegram, чат бот телеграм, ранжирование и приоритизация требований, создание карты бизнес процессов, карта бизнес процессов компании, определение узких мест процесса, диаграмма сущность связь, проектирование баз данных, проектирование моделей данных, бот в telegram разработка, создание бота для телеграма, разработка чат бота в телеграм, программа для сметы строительных работ.
Скачать: PDF (статья), PDF (выпуск №34).
4. Проектирование решения
4.1. Моделирование бизнес-процессов
Ссылка на 1-ю часть статьи. В текущей модели AS-IS процесс начинается с того, что клиент оставляет заказ по телефону, через электронную почту или при личном визите в офис. Менеджер вручную записывает информацию о заказе в учетную систему, что требует дополнительного времени и может привести к ошибкам при переносе данных. Затем менеджер связывается с потенциальными исполнителями по телефону, чтобы найти подходящего мастера и согласовать сроки выполнения работ. Учет использованных и оставшихся материалов ведется в Excel-таблицах или бумажных журналах, что усложняет оперативный контроль остатков. Обратная связь с клиентом осуществляется через телефонные звонки или электронную почту, что не всегда позволяет быстро информировать о статусе заказа.
На рис. 4.1-4.2. демонстрируется процесс обработки заказов на ремонтные работы, смоделированный в нотациях ARIS VACD и BPMN2.0 для модели AS-IS [5]. Как видно из графических схем, основные проблемы существующего бизнес-процесса состоят в длительном времени согласования работ между участниками, высокой вероятности ошибок при ручном вводе данных и отсутствии оповещений для менеджеров о поступлении новых заявок.
Рис. 4.1. Верхнеуровневый процесс ремонтно-строительных работ в нотации ARIS VACD и модели AS-IS
Рис. 4.2. Бизнес-процесс «Принять заказ» в нотации BPMN 2.0 на 2-м уровне декомпозиции модели AS-IS
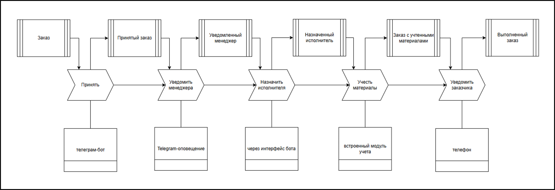
Модель TO-BE подразумевает, что клиент оформляет заказ напрямую через Telegram-бота, выбирая нужную услугу из интерактивного меню и заполняя необходимые данные в стандартизированной форме. Чат-бот автоматически регистрирует заявку в программной системе и мгновенно отправляет уведомление менеджеру через Telegram, исключая задержки в обработке. Назначение исполнителя происходит через интерфейс чат-бота, где программа автоматически предлагает подходящих мастеров с учетом их специализации и текущей загрузки. Встроенный модуль учета материалов обновляет данные о расходе и остатках, синхронизируя информацию в реальном времени. Клиент получает уведомления о каждом этапе выполнения заказа через Telegram-бота (рис. 4.3-4.4).
Рис. 4.3. Верхнеуровневый процесс ремонтно-строительных работ в нотации ARIS VACD и модели TO-BE
Рис. 4.4. Бизнес-процесс «Принять заказ» в нотации BPMN 2.0 на 2-м уровне декомпозиции модели TO-BE
Преимущества модели TO-BE заключаются в значительном сокращении времени обработки заказов за счет цифровизации операций и минимизации ошибок ручного ввода данных. Приложение обеспечивает мгновенное оповещение всех участников бизнес-процесса, точный учет материалов и прозрачность взаимодействия с клиентами, что повышает эффективность работы компании и уровень удовлетворенности клиентов.
4.2. Проектирование таблиц баз данных
Данные для разрабатываемого приложения по обработке заказов на монтажные работы представлены пятью основными сущностями, нормализованными до 3-НФ [6]. Пользователи системы хранятся в таблице Users, содержащей контактную информацию. Заказы сохраняются в Orders, где каждый заказ имеет свой номер, ссылку на пользователя и данные, характеризующие оказываемые услуги. Исполнители работ регистрируются в таблице Executors с указанием их имени, специализации и графика работы. Обращения клиентов фиксируются в таблице Appeals и привязываются к конкретным заказам. Для учета строительных материалов доступна таблица Materials.
На рис. 4.5 представлена ER-диаграмма заявленных объектов данных. Предлагаемая архитектура данных обеспечивает целостность информации через внешние ключевые полня и уникальные идентификаторы для всех сущностей. В таблицах используются автоинкрементные идентификаторы в качестве первичных ключей, что гарантирует уникальность записей. Связи между таблицами организованы таким образом, чтобы избежать дублирование данных.
Рис. 4.5. ER-диаграмма для обработки заказов на ремонтные работы
4.3. Подготовка схемы реализуемого приложения
Схема приложения позволяет отобразить ожидаемый пользовательский интерфейс разрабатываемой программы, а также порядок перехода между ее экранами [7]. Планируются два сценария работы приложения, один из которых релевантен клиенту, второй – исполнителю. Сценарий взаимодействия клиента с ПО интуитивно понятен. При начальном обращении пользователь может ознакомиться с перечнем услуг и контактными данными компании. Для последующего создания заказа на ремонт требуется авторизация. После ее успешного прохождения клиенту доступен полный функционал приложения для работы с заявками/заказами, включая его отправку. На рис. 4.6 представлена карта приложения с точки зрения его использования заказчиком.
Рис. 4.6. Карта переходов реализуемого программного решения для клиента
Использование программы менеджером строительной компании представляется следующим порядком взаимодействия. После успешной авторизации в системе ему присваивается специальный идентификатор, открывающий доступ к расширенным процедурам управления: учет стройматериалов и контроль ответственных исполнителей. Первая функция обеспечивает точный контроль доступных и затраченных строительных запасов, вторая – ведение базы мастеров, их контактной информации и графика работы, а также назначение конкретным заказам. Рис. 4.7 демонстрирует схему приложения, относящуюся к исполнителю.
Рис. 4.7. Карта реализуемого приложения для менеджера
5. Разработка программной системы
Разработка Telegram-бота для обработки заказов на ремонтно-строительные работы осуществлялась с применением современных софтверных инструментов и технологий. Основой приложения являлся язык программирования Python, который обеспечил гибкость программирования, простую интеграцию с внешними сервисами и эффективную обработку бизнес-логики.
Активно применялся фреймворк Aiogram [8], предоставляющий удобный API для работы с Telegram Bot API и асинхронной обработки сообщений. Это позволило создать интуитивно понятный интерфейс для пользователей, включая меню, кнопки и многоэтапные формы ввода данных.
Хранение информации о заказах, клиентах и исполнителях было организовано с помощью SQLite [9] в сочетании с библиотекой SQLAlchemy [10], предоставивших удобное объектно-реляционное отображение данных и надёжное управление ими. Для визуализации и отладки структуры базы данных широко применялся инструмент DB Browser for SQLite [11].
Реализация программного приложения велась в интегрированной среде PyCharm [12], что позволило эффективно организовывать код, проводить отладку и тестирование функционала. Для автоматизации развертывания и управления зависимостями использовалось виртуальное окружение Python, что повысило стабильность работы системы в различных средах.
Примеры пользовательских экранов разработанного Telegram-бота даны на рисунках ниже как для клиентской части, так и сотрудников подрядчика (рис. 5.1-5.4 и рис.5.5-5.6).
Рис. 5.1. Результаты нажатия кнопки услуги
Рис. 5.2. Авторизация пользователя
Рис. 5.3. Создание заказа
Рис. 5.4. Нажатие кнопки обращение
Рис. 5.5. Уведомление о поступившем заказе
Рис. 5.6. Уведомление о поступившем обращении
6. Функциональное тестирование
После реализации Telegram-бот было произведено его функциональное тестирование [13]. Итоги испытаний даны в табл. 6.1, выявленные недочеты и ошибки в работе приложения, были успешно устранены.
Табл. 6.1. Результаты функционального тестирования разработанного ПО
| № | Сценарий | Тестируемый функционал | Ожидаемый результат | Фактический результат |
| 1 | Услуги | Нажатие на кнопку «Услуги» | Выводится перечень всех выполняемых компанией услуг | |
| Редактирование информации об услугах | Вся измененная информация сохраняется | |||
| 2 | Контакты | Нажатие на кнопку «Контакты» | Отображается вся контактная информация компании | |
| 3 | Авторизация | Нажатие на кнопку «Авторизация» | Производится авторизация пользователя | |
| Хранение данных заказчиков | Все данные авторизации записываются в базу данных | |||
| 4 | Создание заказа | Нажатие на кнопку «Создание заказа» | Заказчик заполняет форму для создания заказа | |
| Отправка заказа менеджеру | Менеджеру приходит уведомление о созданном заказе | |||
| 5 | Обращение | Нажатие на кнопку «Обращение» | Заказчик заполняет форму отправки обращения | |
| Отправка обращения менеджеру | Менеджеру приходит уведомление о поступившем обращении | |||
| 6 | Управление исполнителями | Нажатие кнопки «Добавить исполнителя» | Менеджер заполняет информацию об исполнителях | |
| 7 | Учет стройматериалов | Нажатие кнопки «Добавить материалы» | Менеджер заполняет информацию об имеющихся материалах |
Заключение
В ходе выполнения исследований был проведен анализ предметной области, позволивший выявить ключевые проблемы в организации процессов управления заказами строительных услуг и сформулировать требования к программной системе. Была предложена комплексная архитектура решения, обеспечивающая автоматизацию ключевых бизнес-процессов.
Реализованный программный продукт включает модули управления услугами, клиентами, исполнителями и заказами, что автоматизирует рабочие процессы строительной компании. Разработанный Telegram-бот предоставляет удобный интерфейс для взаимодействия с клиентами, значительно упрощая процесс оформления заказов. В ходе тестирования подтверждена корректность работы всех компонентов приложения, а подробная документация обеспечивает быстрое внедрение и сопровождение.
В дальнейшем предполагается расширение функциональности за счет интеграции с платежными системами и CRM-платформой, что позволит создать единое цифровое пространство для управления клиентскими отношениями. Перспективным направлением является доработка мобильного приложения для функций геолокации и Push-уведомлений, что повысит оперативность реагирования на новые заказы.
Выполненная работа демонстрирует высокую практическую значимость и готовность решения к имплементации в реальные бизнес-процессы. Разработанное ПО способно существенно повысить эффективность работы строительных организаций за счет цифровизации ключевых операционных процессов и улучшения качества взаимодействия с клиентами.
Литература
- Демьянов Н.А. Требования к программному обеспечению: от подготовки до управления изменениями (часть 1) // Корпоративные информационные системы. – 2024. – №1 (25) – c. 16-22. – URL: https://corpinfosys.ru/archive/2024/issue-25/271-2024-25-requirements.
- Яндекс.Услуги [Электронный ресурс]. – Режим доступа: https://uslugi.yandex.ru/ (Дата обращения 31.03.2026).
- Первый БИТ [Электронный ресурс] // Битрикс 24 для строительных компаний. – Режим доступа: https://bit-24.ru/otraslevaja-jekspertiza/stroitelstvo/ (Дата обращения 31.03.2026).
- PlanRadar [Электронный ресурс]. – Режим доступа: https://www.planradar.com/ru/ (Дата обращения 31.03.2026).
- Свод знаний по управлению бизнес-процессами: BPM CBoK 4.0 / Бенедикт Т., Кирхмер М., Шарсиг М., Франц П., Саксена Р., Моррис Д., Хилти Д. – М.: Альпина Паблишер, 2024. – 504 с.
- DAMA-DMBoK: Свод знаний по управлению данными. Второе издание / DAMA International [пер. с англ. Агафонова Г.]. – М.: Олимп-бизнес, 2024. – 828 с.
- Harrison R. TOGAF certified study guide. Van Haren Publishing, Zaltbommel, 2013. – 324 p.
- Aiogram [Электронный ресурс]. – Режим доступа: https://aiogram.dev/ (Дата обращения 31.03.2026).
- SQLite [Электронный ресурс]. – Режим доступа: https://www.sqlite.org/ (Дата обращения 31.03.2026).
- SQLAlchemy [Электронный ресурс]. – Режим доступа: https://www.sqlalchemy.org/ (Дата обращения 31.03.2026).
- DB browser for SQLite [Электронный ресурс]. – Режим доступа: https://sqlitebrowser.org/ (Дата обращения 31.03.2026).
- Jetbrains [Электронный ресурс] // PyCharm. – Режим доступа: https://www.jetbrains.com/pycharm/ (Дата обращения 31.03.2026).
- Терентьев И.М. Стратегия тестирования в проектах имплементации ERP-систем. – 2018. – №3 – с. 39-45. – URL: https://corpinfosys.ru/archive/issue-3/141-2018-3-testingstrategy.
Выходные данные статьи
Ариков Н.Ф. Разработка Telegram-бота для автоматизации процесса ремонтно-строительных работ (часть 2) // Корпоративные информационные системы. – 2026. – №1 (33) – c. 28-35. – URL: https://corpinfosys.ru/archive/2026/issue-34/331-2026-34-telegramchatbot.
Об авторе
![]() |
Ариков Никита Федорович– выпускник кафедры корпоративных информационных систем института информационных технологий РТУ МИРЭА. Тема выпускной квалификационной работы магистра «Программное решение обработки заказов на ремонтные работы». Электронная почта для связи с автором: Этот адрес электронной почты защищён от спам-ботов. У вас должен быть включен JavaScript для просмотра.. |
Статьи выпуска №34
- Разработка Telegram-бота для цифровизации ремонтных работ (часть 2).





























